
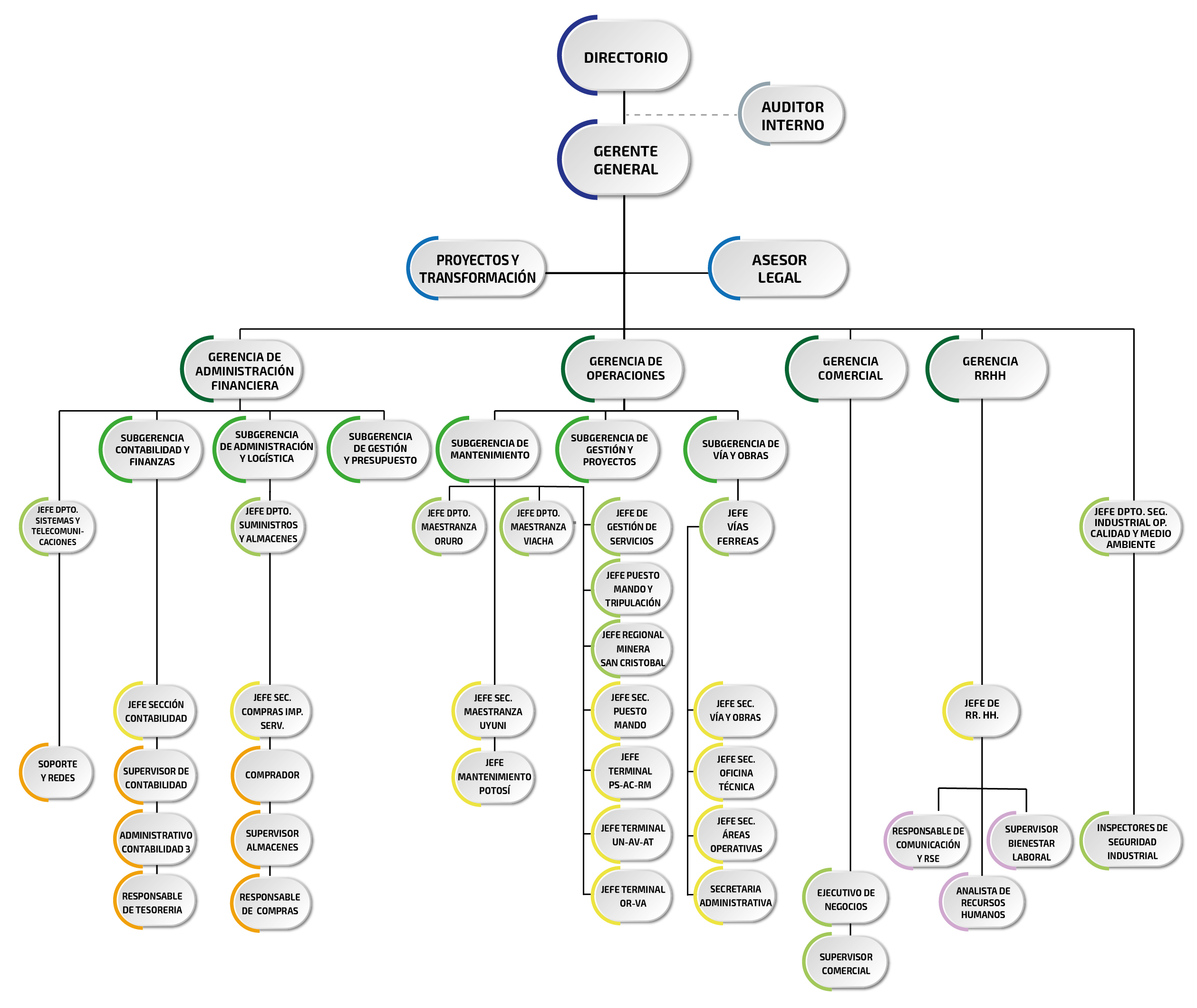
Contactos y Direcciones
| Nombre | Gerencia | Correo Electrónico |
| Javier Valdivia | Gerente General | gerencia@fca.com.bo |
| Oscar Montero | Gerente Adm. Finaciera | omontero@fca.com.bo |
| Javier Villegas | Gerente de Recursos Humanos | jvillegas@fca.com.bo |
| Daniel Gutiérrez | Gerente Comercial | dgutierrez@fca.com.bo |
| Roberto Renjel | Gerente de Operaciones | rrenjel@fca.com.bo |
| Víctor Cárdenas | Sub Gerente de Gestión y Presupuestos | vcardenas@fca.com.bo |
| Víctor Hugo Ibáñez | Sub Gerente de Contabilidad y Finanzas | vhibanez@fca.com.bo |
| Robert Pedraza | Sub Gerente de Vía y Obras | rpedraza@fca.com.bo |
| José Luis Mena | Sub Gerente de Gestión y Proyectos | jlmena@fca.com.bo |
| Andrea Loredo | Auditor Interno | aloredo@fca.com.} |
